首页 > 应用商城 >
图片仅供参考,不作为选型购买的依据。

29 体育赛事交流平台

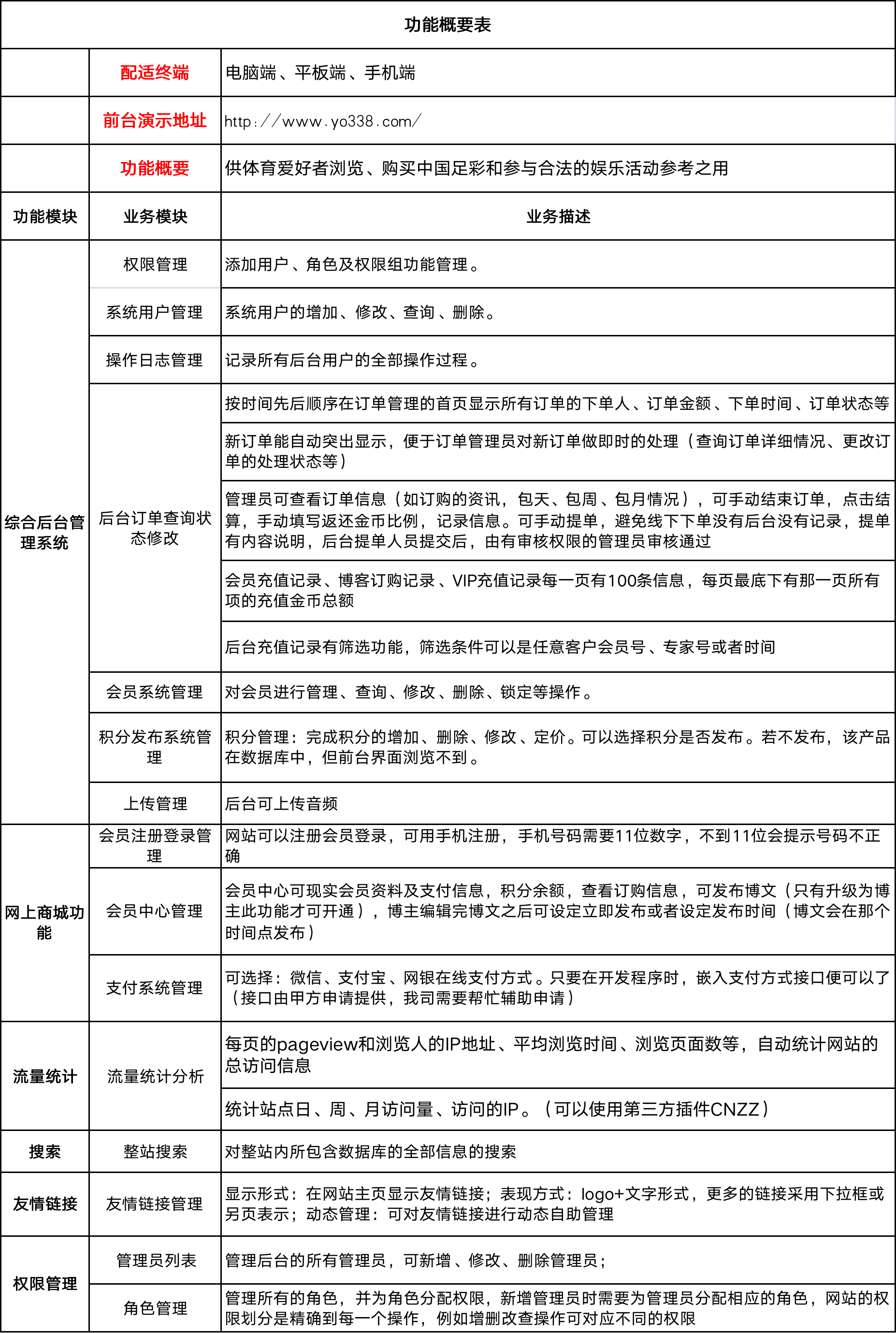
一、需求背景 供体育爱好者浏览、购买中国足彩和参与合法的娱乐活动参考之用。 二、平台概述 响应式网站:PC电脑+平板PAD+手机端 三、功能模块 1.响应式网站 2.节目回放:音频文件可通过后台上传,上传的音频可展示在这个页面 3.文章发布:博客爆料、文章资讯、VIP推介。VIP专享精选文章,还可享受私人定制——订你所想的球队、订你所要的球赛、订制双赢的服务。 【1.响应式网站 2.平台发布vip咨询,在设定的时间内查看信息要支付一定的金币,金币由充值得来,过期的信息可以免费查看。 3.平台用户也可以发布
客户端: PC端 小程序
¥0.00

服 务:

该服务由 成都程志科技有限公司 提供,联系客服点立即咨询。

申请试用

内容图片

内容图片

免责声明:

1、本网站所提供的信息,只供参考之用。

2、本网站及其雇员一概毋须以任何方式就任何信息传递或传送的失误、不准确或错误对用户或任何其他人士负任何直接或间接的责任。

3、在法律允许的范围内,本网站在此声明,不承担用户或任何人士就使用或未能使用本网站所提供的信息或任何链接或项目所引致的任何直接、间接、附带、从属、特殊、惩罚性或惩戒性的损害赔偿(包括但不限于收益、预期利润的损失或失去的业务、未实现预期的节省)。

4、本网站所提供的信息,若在任何司法管辖地区供任何人士使用或分发给任何人士时会违反该司法管辖地区的法律或条例的规定或会导致本网站或其第三方代理人受限于该司法管辖地区内的任何监管规定时,则该等信息不宜在该司法管辖地区供该等任何人士使用或分发给该等任何人士。用户须自行保证不会受限于任何限制或禁止用户使用或分发本网站所提供信息的当地的规定。

5、本网站图片,文字之类版权申明,因为网站可以由注册用户自行上传图片或文字,本网站无法鉴别所上传图片或文字的知识版权,如果侵犯,请及时通知我们,本网站将在第一时间及时删除。

6、凡以任何方式登陆本网站或直接、间接使用本网站资料者,视为自愿接受本网站声明的约束。

评论 (231)

上一页 下一页

我要点评

您还未登录,无法发表评论!

热门推荐